





导轨式多功能仪表采用DIN35mm导轨式安装结构、LCD显示,测量电能及其它电参量,可进行时钟、费率时段等参数设置,并具有电能脉冲输出功能;可用RS485通讯接口与上位机实现数据交换。适用于政府机关和...
立即咨询导轨式多功能仪表采用DIN35mm导轨式安装结构、LCD显示,测量电能及其它电参量,可进行时钟、费率时段等参数设置,并具有电能脉冲输出功能;可用RS485通讯接口与上位机实现数据交换。
适用于政府机关和大型公建中对电能的分项计量,也可用于企事业单位作电能管理考核。
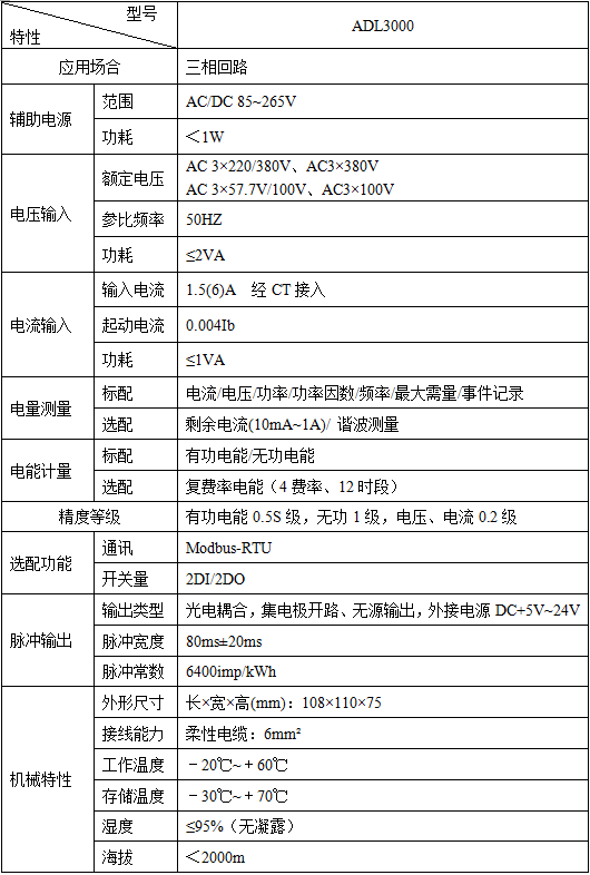
具体型号:ADL3000-KC
技术要求:输入电压3*220/380V;输入电流1.5(6)A;接线方式三相四线;互感器接入;2路开关量输入、2路继电器输出;准确度1.0级。
通讯协议:RS485接口 Modbus/RTU协议
辅助电源:AC/DC220V