企业影响
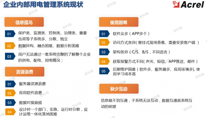
双碳背景下,企业电网结构从“单电源辐射型结构"转向“多种电源和负荷的复杂配电结构“,企业内部的微电网面临更多的供配用电节点(光伏、储能、充电桩)、更复杂供配用电结构(波动性间歇性的新能源电源、随机性大容量负荷)、更专业的运行维护要求(多系统联动、更大的峰谷价差、更完善的电力交易市场),对企业内部的用电管理提出了更高的要求。企业园区产业园微电网全面用电解决方案

双碳背景下企业微电网成为必然要求,但是企业的现状难以应对内部供配用电结构的改变,企业需要一套完整全面的一体化管理平台,实现企业微电网的协调有序运行,同时要保证企业用电的可靠、安全、节约、高效、低碳,要通过更智能化的手段降低对运行维护人员的专业性要求,减轻运维成本。
企业园区产业园微电网全面用电解决方案

在源、网、荷、储、充的各个关键节点安装安科瑞自主研发的各类监测、分析、保护、治理装置;通过先进的控制、计量、通信等技术,将分布式电源、储能系统、可控负荷、电动汽车、电能路由器聚合在一起;平台根据最新的电网价格、用电负荷、电网调度指令等情况,灵活调整微电网控制策略并下发给储能、充电桩、电能路由器等系统,保证企业微电网始终高效、稳定运行。

电力监控及电能管理

通过在供配电的关键场所、关键设备上安装监测、计量、控制、保护等各类智能传感器,搭建涵盖35kV到0.4kV的完整电力测量、计量、控制体系,结合视频监视手段,实现对企事业单位内部电能的24h不间断监视。即时发现供配电中的隐患,减少事故发生次数。即时定位故障点,缩短故障恢复时间。
五遥--遥测/遥信/遥控/遥调/遥视;
页面组态;
曲线记录;
电力集抄/数据统计(最大、最小、平均值);
最大需量分析;
SOE事件记录/故障告警/故障录波;
变压器/直流屏/柴发/无功补偿柜监测;
电网调度对接;

实现对35kV/10kV变电所、0.4kV配电房、铅酸电池室等供配电场所的环境监视,监视内容包括视频、门禁、门磁、烟感、温湿度、六氟化硫、震动、局放、铅酸电池等,发生异常时及时报警,并提供历史数据查询。

逆变器直流侧、交流侧运行状态监测及报警;
逆变器及电站发电量统计及分析;
并网柜电力监测及发电量统计;
电站发电量年有效利用小时数统计;
发电收益统计;
辐照度/风力/环境温湿度监测;
发电功率模拟及效率分析;
碳减排统计;
工商业储能监控

实时监测
PCS和电池的运行状态,包括运行模式、功率控制模式,功率、电压、电流、频率等预定值信息、储能电池充放电电压、电流、SOC、温度、压力、流量;
故障告警
储能电池充放电状态、交/直流过压/欠压、交/直流过流、频率过/欠告警、过温、过载、漏电保护等;
远程控制
PCS启动、停止、功率设定、装置运行参数设定;
智慧消防

AcrelEMS能方便的接入电气火灾监控系统、消防设备电源监控系统、防火门监控系统、消防应急照明和疏散指示系统,各子系统按照国家标准建设,子系统调试记录、拓扑结构、运行记录、故障报警自动上传至平台,通过平台实现对涉及电气安全和消防的子系统进行集中监控、统一管理,减轻了维护工作量;
公司愿景
全国10kV及以上供电电压等级的工商企业有几百万家,受双碳政策影响需要对内部供配用电结构进行改造,市场容量巨大。但是与大电网动辄几十、几百亿的投资改造相比,工商业企业市场分散,单个项目改造金额低,不受大厂商重视。
安科瑞长期专注于企业用户,长期服务于企业用户,有着丰富的企业内部电能管理系统的改造经验,可以为客户提供软硬件整体解决方案,一体化智慧管理平台,助力企业实现双碳目标。


价格请联系管理员详谈!