安科瑞响应国家节能环保、绿色出行的号召,为广大用户提供慢充和快充两种充电方式壁挂式、落地式等多种类型的充电桩,包含智能7kW交流充电桩,30kW壁挂式直流充电桩,智能60kW/120kW直流一体式充...
详情
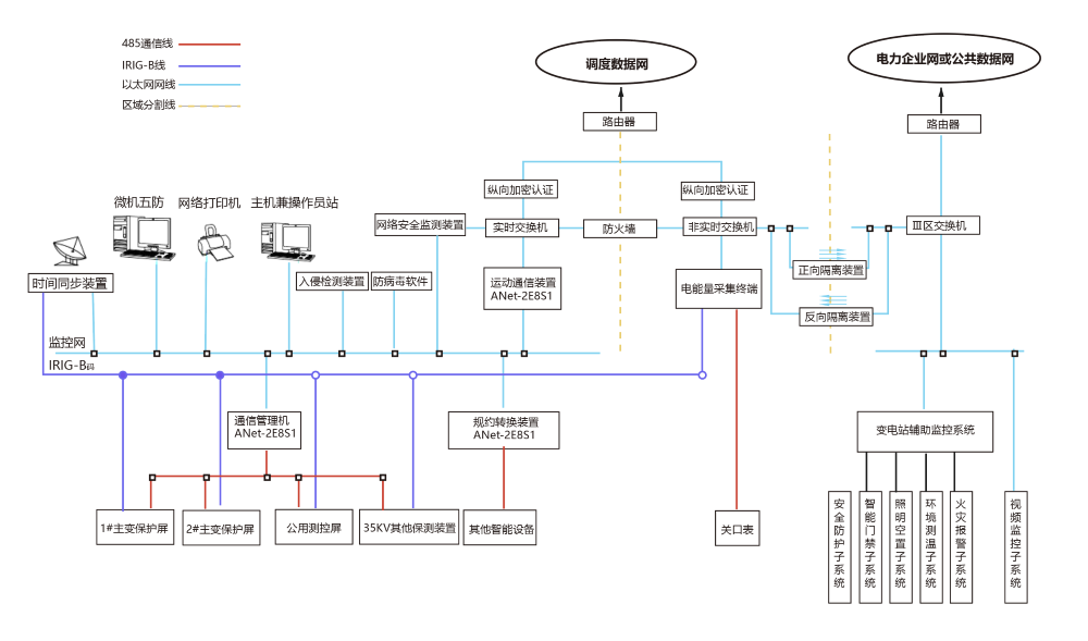
系统提供了完整的SCADA功能,包括主接线图、设备工况、实时数据显示、定值管理、SOE报警/记录/查询/打印、棒图、实时/历史曲线、语音报警、历史信息查询、用户权限管理、各种运行数据统计分析报表等。...
详情
用户端消耗着整个电网80%的电能,用户端智能化用电管理对用户可靠、安全、节约用电有十分重要的意义。构建智能用电服务体系,全面推广用户端智能仪表、智能用电管理终端等设备用电管理解决方案,实现电网与用户...
详情
根据国家电网Q/GDW1480-2015 《分布式电源接入电网技术规定》:分布式电源并网电压等级可根据各并网点装机容量进行初步选择,推荐如下:8kW 及以下可接入220V;8kW~400kW可接入3...
详情
能耗管理系统使用物联网技术采集分布各地的电表、水表、燃气表等能源计量仪表的各种参数。同时使用大数据技术对数据进行处理与存储。为满足用户对能源消耗的精细化管理,平台提供实时监测、能源看板、能耗统计、能...
详情
预付费水电云平台是安科瑞公司研制的与电子式预付费电能表配套的售电管理系统。主要完成电能表/水表参数设置,商户售电/售水管理及能耗管理工作,操作简便,实现物业公司远程实时操作实时监控,具有良好的人机界...
详情
马达监控系统实时监测工业现场的低压电动机回路及馈线回路的各类电参量数据,能够帮助用户对电机设备以及重要配电回路的电力参数、能源消耗、电能质量和运行状态实行动态监控和数据化管理,实现公司重要生产设备的...
详情
ALIBUS智能照明产品采用RS485总线技术,技术成熟可靠,安全稳定。开关驱动器具备独立工作的能力,适用于一些中小型的项目;模块化设计,可以任意拼接扩展,同时预留I/O口以及Modbus接口,还可...
详情
医用隔离电源监控系统用于集中监控医院门急诊楼、住院楼内所有医疗2类场所医用隔离电源系统的运行状态,实时监测各系统的绝缘状况、负载率及变压器的运行温度。一旦某套隔离电源系统出现故障,能发出报警信息,提...
详情
Acrel-7000企业能源管控系统采用自动化、信息化技术和集中管理模式,对企业的生产、输配和消耗环节实行的动态监控和数据化管理,监测企业电、水、燃气、蒸汽及压缩空气等各类能源的消耗情况,通过数据分...
详情